您的位置 > 首页 > 意大利

全球华人同心战疫 |叮!亲爱的侨胞们,来自家乡的关爱请查收! ...

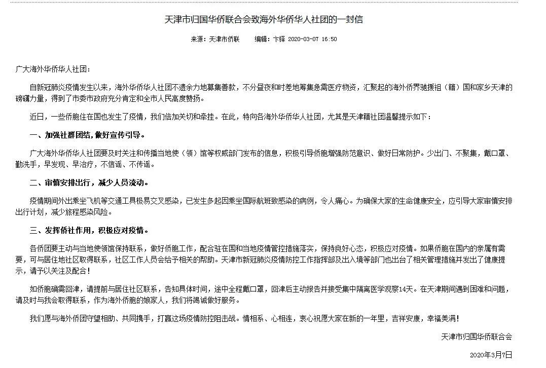
连日来,新冠肺炎疫情在多国持续蔓延,给身在异国他乡的侨胞带来许多防疫就诊和生活上的困难。 不过,让人欣慰的是,小侨(ID:qiaowangzhongguo)发现,全国各地纷纷推出了一系列措施,关爱和服务海外侨胞,帮助大家共同打赢这场疫情防控阻击战。article_img防疫宣传:来自“娘家人”的叮嘱近日,多国新冠肺炎确诊病例持续增加,各地侨务部门非常关注海外侨胞的身体状况,致信侨胞、普及防护知识……从千里之外隔空传递关注和支持。 福建省海外联谊会、福建省侨联发出《致海外闽籍侨胞的一封信》,希望海外侨胞增强疫情防控和自我保护意识,密切关注中国和侨居国的疫情,备好物资,科学应对,积极预防。 天津市侨联在公开信中这样表态:“海外侨胞们的驰援我们不会忘记,当侨胞们面临危险和困难时,我们也不会袖手旁观……如果有需要我们协助之处,我们侨联作为‘娘家人’就是侨胞们的坚强后盾!”

article_img津市归国华侨联合会致海外华侨华人社团的一封信。天津市侨联网站截图

 厦门市侨联与日本、韩国、新加坡、意大利等疫情严重的6个国家的14个重点闽籍或厦门籍侨团建立了海外疫情社团联络员制度,向侨胞表达问候与关心,传达防控疫情政策要求。 面对即将到来的清明节侨胞返乡高峰,泉州侨联通过网站、微信、海外华文媒体等向海外华侨华人及时传递疫情防控资讯,提倡清明网上祭拜、文明祭拜,或委托国内亲属祭拜等,减少侨胞回乡感染风险。 线上问诊:隔山隔水不隔爱 预防新冠肺炎,避免人员接触是关键。为了减少侨胞往返医院产生交叉感染风险,各地相继推出“互联网医院海外版”,随时为海外侨胞在线提供医疗咨询服务。 浙江省上线了互联网医院侨胞关爱健康平台,平台汇集浙江省内数十家医院呼吸、感染、中医、心理等方面专家,组建新冠肺炎海外医疗团队,实现线上问诊。

article_img

浙江省互联网医院侨胞健康关爱咨询平台。 郭其钰 摄

 侨胞可下载支付宝或浙里办APP完成注册,并在该平台选择任一医院进行咨询。医生首次回复后,可以收到支付宝的消息通知,便于快速交流。面对逐渐严峻起来的海外疫情形势,旅居海外的华侨华人难免精神紧张,产生恐慌心理。 重庆市渝中区卫健委成立专家咨询服务团队,安排渝中区中医院等单位4名医生担任咨询组成员,为海外侨胞建立微信“问诊群”。短短一天时间内,就有近500名侨胞加入微信群,咨询相关问题。 广东佛山市利用互联网技术手段,打造了新冠肺炎疫情分布平台、佛山市心理健康服务平台两个小程序。前者即时整合疫情动态消息,帮助用户查询所属小区及全国疫情等信息;后者则由专业心理咨询师坐镇,可进行心理健康状态自查自测,还可一键链接医生,享受有针对性的在线心理疏导。  这样的“线上诊疗”,在满足人们求医问药需求,尽可能保护医患双方免受感染的同时,也使个人防护措施入脑入心,让海外侨胞吃下了“定心丸”。 防止交叉感染:专人专车送你回家 新冠肺炎疫情在全球蔓延,境外疫情输入压力不断增大,因特殊情况不得不返乡的侨胞也面临交叉感染的风险。 为有效防控海外疫情输入,浙江省向全球侨胞发出提示,要求回国的侨胞提前申报健康信息,对来自或近期到访过境外疫情严重地区的回国返浙人员采取隔离并进行医学观察14天的措施。 丽水市青田县自2月28日起在上海浦东机场、杭州萧山机场和温州机场设立机场服务组,为侨胞提供咨询和服务。

article_img

青田在机场设服务组迎接回国华侨。 舒旭影 摄国际旅客到达机场后,机场会在航站楼内部会实行严格的筛查管控,之后才将人员放行。青田服务组人员在出口处与机场人员对接,完成相关信息登记,并采用专人专车,将侨胞接回青田进行集中隔离安置。在这一过程中,保证他们中间不和不必要的人员发生接触,形成完整的防疫闭环。 

article_img

青田服务组人员在出口处与机场人员对接,安排相应人员车辆将华侨接回青田进行集中隔离安置。舒旭影 摄对于侨胞回国隔离期间的生活需求,隔离点工作人员尽心为他们提供细致而周到的服务,并提供相关的心理疏导。 无论在哪里,无论走多远,健康平安永远是家乡亲人的最大牵挂。在疫情防控的特殊时期,小侨(ID:qiaowangzhongguo)提醒您,注意了解防疫政策和相关知识,发现异常情况及时就诊,减少接触避免交叉感染。相信在家乡人民和海外侨胞的众志成城、守望相助下,我们一定可以一起迎接春暖花开。精彩推荐全球华人同心战疫|暨南大学附属第一医院驰援湖北医疗队陈祖辉:守护队友的感控人

全球华人同心战疫 | 海外华侨华人:中国抗疫举措为世界提供范例全球华人同心战疫|海外华媒看战“疫”:疫情面前,每个人命运相连 来源:中国新闻网、央视网、中国青田网、温州新闻网、江门日报、新蓝网作者:刘曦涵编辑:刘立琨

用户评论 (0)

暂无评论,快来抢沙发吧!首评可提升互动曝光。