湖南省气象服务中心
湖南省公安厅交管总队情报指挥中心
湖南省高速公路路网运行监测指挥中心
联合发布高速公路气象服务专报
预计
2月8日晚至9日
受冷空气及高空波动影响
省内大部分地区转为阴雨天气
8日晚至9日白天
湘西北部分地区有雨夹雪或雪
10日
雨雪过程趋于结束
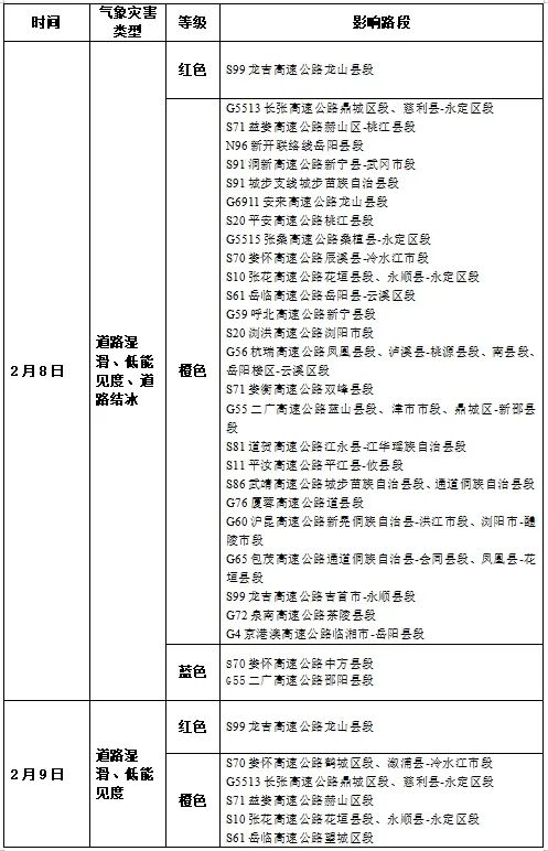
具体天气及影响路段
未来三天
今天白天到晚上
多云转阴天,大部分地区有小雨,湘西北有雨夹雪或冻雨,其中湘西州北部、张家界、常德北部有雪;北风2~3级;最低气温0~4℃;最高气温9~12℃。


9日白天到晚上
湘西北雨夹雪或小雨转阴天,其中湘西州北部、张家界西北部、常德北部有雪,其他地区阴天有小雨;北风2~3级;最低气温湘北1~3℃,其他地区3~5℃;最高气温湘中以北4~7℃,其他地区8~12℃。


10日白天到晚上
湘北多云,其他地区有小雨转多云;北风2~3级;最低气温湘中以北1~4℃,其他地区5~9℃;最高气温湘西北、湘东南12~16℃,其他地区9~11℃。


公路交通气象影响预报
关注8日至10日降雨天气造成的道路湿滑、低能见度及8日至9日湘西州北部、张家界、常德北部部分路段的冰雪天气对交通运行安全的影响。



2月8至2月10日湖南省高速公路综合风险等级图
影响路段



通用航空交通气象影响预报
关注8-10日降水可能引起跑道湿滑;及8-9日湘西州北部、张家界、常德北部的冰雪天气可能引起跑道结冰。

水上交通气象影响预报
8日-10日,需防范降水可能造成的低能见度对水运安全的不利影响。

2月8日08时至10日08时湖南省航道气象风险等级预报图
关注与建议
1、关注今天至10日降雨天气造成的道路湿滑对公路、通航飞行的不利影响。
2、防范今明两天湘西州北部、张家界、常德北部的冰雪天气对交通出行的不利影响。
来源 | 湖南天气
暂无评论,快来抢沙发吧!首评可提升互动曝光。